本文
主要介绍一个基于MIPS架构的多周期处理器,本项目来自计算机组成原理课程设计。
版本 | 说明 |
---|---|
0.1 | 初版发布 |
专业术语与缩略语
缩写 | 全称 | 说明 |
---|---|---|
ISA | Instruction Set Architecture | 指令集架构 |
IF | Instruction Fetch | 取指 |
DE | Decode | 译码 |
EXE | Execute | 执行 |
LS | Load/Store | 访存 |
WB | WriteBack | 写回 |
概述
- MIPS架构是一种采取精简指令集(RISC)的处理器架构,采取32位定长指令字,以及IO与内存统一编址。
- 本设计基于MIPS架构,实现I型、R型、J型共26条指令,支持IO和中断处理电路。并且编写汇编程序,通过IO接口和中断实现流水灯的Led显示和花型切换。
指令集
从编码格式区分
- I型指令:
指令 | [31:26] | [25:21] | [20:16] | [15:0] | 意义 |
---|---|---|---|---|---|
addi | 001000 | rs | rt | immediate | 加 |
andi | 001100 | rs | rt | immediate | 与 |
ori | 001101 | rs | rt | immediate | 或 |
xori | 001110 | rs | rt | immediate | 异或 |
lui | 001111 | 00000 | rt | immediate | 将imm设置rt高16bit,低位补零 |
- R型指令:
指令 | [31:26] | [25:21] | [20:16] | [15:11] | [10:6] | [5:0] | 意义 |
---|---|---|---|---|---|---|---|
add | 000000 | rs | rt | rd | 00000 | 100000 | 加 |
sub | 000000 | rs | rt | rd | 00000 | 100010 | 减 |
and | 000000 | rs | rt | rd | 00000 | 100100 | 与 |
or | 000000 | rs | rt | rd | 00000 | 100101 | 或 |
xor | 000000 | rs | rt | rd | 00000 | 100110 | 异或 |
sll | 000000 | 00000 | rt | rd | sa | 000000 | 左移 |
srl | 000000 | 00000 | rt | rd | sa | 000010 | 逻辑右移 |
sra | 000000 | 00000 | rt | rd | sa | 000011 | 算术右移 |
jr | 000000 | rs | 00000 | 00000 | 00000 | 001000 | 寄存器跳转 |
beq | 000100 | rs | rt | offset[15:11] | offset[10:6] | offset[5:0] | 相等转移 |
bne | 000101 | rs | rt | offset[15:11] | offset[10:6] | offset[5:0] | 不等转移 |
lw | 100011 | rs | rt | offset[15:11] | offset[10:6] | offset[5:0] | 读存储 |
sw | 101011 | rs | rt | offset[15:11] | offset[10:6] | offset[5:0] | 写存储 |
- J型指令:
指令 | [31:26] | [25:0] | 意义 |
---|---|---|---|
j | 000010 | address | 直接跳转 |
jal | 000011 | address | 调用跳转 |
从指令功能区分
- 运算型指令
指令 | [31:26] | [25:21] | [20:16] | [15:11] | [10:6] | [5:0] | 意义 |
---|---|---|---|---|---|---|---|
addi | 001000 | rs | rt | imm[15:11] | imm[10:6] | imm[5:0] | 加 |
andi | 001100 | rs | rt | imm[15:11] | imm[10:6] | imm[5:0] | 与 |
ori | 001101 | rs | rt | imm[15:11] | imm[10:6] | imm[5:0] | 或 |
xori | 001110 | rs | rt | imm[15:11] | imm[10:6] | imm[5:0] | 异或 |
lui | 001111 | 00000 | rt | imm[15:11] | imm[10:6] | imm[5:0] | 将imm设置rt高16bit,低位补零 |
add | 000000 | rs | rt | rd | 00000 | 100000 | 加 |
sub | 000000 | rs | rt | rd | 00000 | 100010 | 减 |
and | 000000 | rs | rt | rd | 00000 | 100100 | 与 |
or | 000000 | rs | rt | rd | 00000 | 100101 | 或 |
xor | 000000 | rs | rt | rd | 00000 | 100110 | 异或 |
sll | 000000 | 00000 | rt | rd | sa | 000000 | 左移 |
srl | 000000 | 00000 | rt | rd | sa | 000010 | 逻辑右移 |
sra | 000000 | 00000 | rt | rd | sa | 000011 | 算术右移 |
- 访存型指令:
指令 | [31:26] | [25:21] | [20:16] | [15:11] | [10:6] | [5:0] | 意义 |
---|---|---|---|---|---|---|---|
lw | 100011 | rs | rt | offset[15:11] | offset[10:6] | offset[5:0] | 读存储 |
sw | 101011 | rs | rt | offset[15:11] | offset[10:6] | offset[5:0] | 写存储 |
- 分支型指令:
指令 | [31:26] | [25:21] | [20:16] | [15:11] | [10:6] | [5:0] | 意义 |
---|---|---|---|---|---|---|---|
jr | 000000 | rs | 00000 | 00000 | 00000 | 001000 | 寄存器跳转 |
beq | 000100 | rs | rt | offset[15:11] | offset[10:6] | offset[5:0] | 相等转移 |
bne | 000101 | rs | rt | offset[15:11] | offset[10:6] | offset[5:0] | 不等转移 |
j | 000010 | addr[25:21] | addr[20:16] | addr[15:11] | addr[10:6] | addr[5:0] | 直接跳转 |
jal | 000011 | addr[25:21] | addr[20:16] | addr[15:11] | addr[10:6] | addr[5:0] | 调用跳转 |
寄存器
32个32位通用寄存器:
标号 | 表示 | 意义 |
---|---|---|
0 | zero | 总返回0 |
1 | at | (汇编暂存寄存器)为汇编保留 |
2-3 | v0、v1 | 存放子函数调用返回结果,还可用于表达式求值 |
4-7 | a0 - a3 | 存放向子函数传递的参数 |
8-15 | t0- t7 | 存放临时运算结果,在发生函数调用时不必保存它们的内容 |
16-23 | s0 - s7 | 存放局部变量,在发生函数调用时一般要保存它们的内容 |
24,25 | t8-t9 | 存放临时运算结果,在发生函数调用时不必保存它们的内容 |
26,27 | k0, k1 | 为中断/陷入处理保留,你也可以改变 |
28 | gp | 全局指针 |
29 | sp | 栈(stack)指针 |
30 | s8/fp | 帧(frame)指针 |
31 | ra | 返回地址(用于函数调用) |
不过此设计比较简单,只需关注zero、ra、k0/k1寄存器,其他寄存器作为普通寄存器即可。
执行阶段
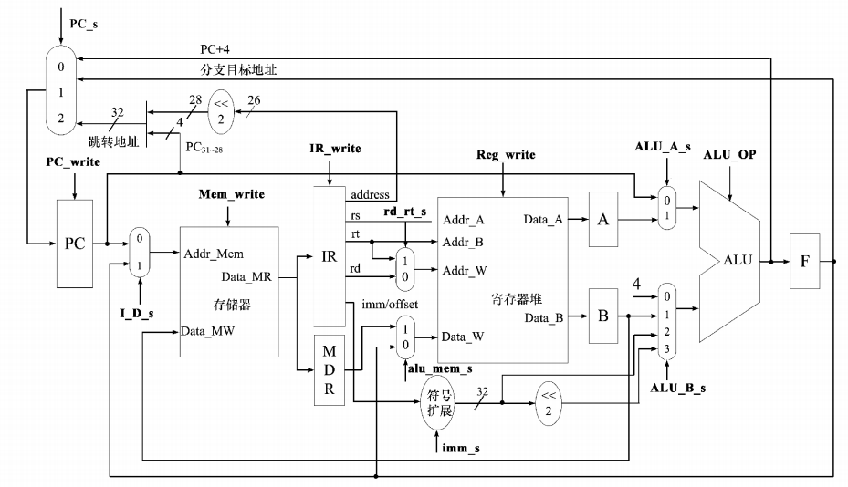
取指
在此阶段 CPU 主要完成两个任务,一是 PC+4,二是根据 PC 值从指令存储器中取出指令。当 IF 阶段运行时,EXE 阶段处于闲置状态,设计 PC+4 在 ALU中完成,不再单独设置加法器,可以降低资源。另外添加取指操作中PC值的选择逻辑,包括跳转/分支、加4、中断响应。
译码
此阶段主要完成的任务是把操作码 op、功能码sa 送入控制器中,得出控制信号,由控制信号来决定 CPU 接下来的任务。主要控制信号有指令操作、存储操作、执行操作、写回操作任务和 PC 值变化形式。另外此阶段会读取寄存器,以及立即数的扩展逻辑,由控制信号 EXTOP 来决定是零扩展还是符号扩展。
执行
跳转指令在译码阶段已经完成了,其他四种类型指令将进入执行阶段,不同类型指令在执行阶段的情况也不同。在执行阶段设置一个新的判决电路模块,把在存储器、寄存器堆中取出的数据和控制器发出的相关控制信号送进去经过判决生成两个信号,作为 ALU 操作数端口前的数据选择器的选择信号。
访存
在此阶段读/写存储器中的数据。在 MIPS 架构中只有两条指令涉及此阶段,lw(读数据)和 sw(写数据),在执行阶段中已计算出存储器的地址,根据地址读取或写入数据。
写回
此阶段就是为了把 ALU 计算的数据或者是在存储器中取出的数据写回到寄存器堆中,其中写回的目的寄存器号有 rt 和 rd。
数据通路
逻辑结构

指令流程

状态机控制

汇编程序
以下汇编程序只是示意。
|
|
其他补充
关于访存数据宽度
宽度 | 字节数 | 意义 |
---|---|---|
dword | 8 | “d”代表ld |
word | 4 | “w”代表lw |
halfword | 2 | “h”代表lh |
byte | 1 | “b”代表lb |
本设计只支持单字访问,也就是lw和sw,并且只支持单字对齐访问(地址低2位为0)。
关于多周期与单周期处理器
多周期处理器,把一条指令的执行分为几个周期来完成,这样每个周期只做一件事,大大的减轻单拍任务量,使处理器的频率更快,并且不同指令所需周期数不同,整体单条指令的平均执行时间,多周期处理器优于单周期处理器。
关于汇编程序中的函数调用
通过两条指令实现:
|
|
- jal指令会跳转至lable代表的地址,同时将当前PC+4写回r31寄存器。
- jr,将pc赋值为rs寄存器的值,当rs为r31时,就是返回函数调用前的地址。
关于中断和异常
本设计不支持异常处理,支持中断处理,这里的中断处理机制为自定义模式,未严格遵循MIPS架构。
本设计的中断主要为了支持流水灯的花型控制,通过外部开关触发中断。设计中为中断信号添加额外的去抖动和边沿检测电路,最终中断信号送入处理器,待当前指令执行结束后强制跳转至中断处理程序。
汇编程序头部设有两条跳转指令:
- 第一条为Reset时PC指向地址,跳转至主程序入口
- 第二条为Interrupt时PC指向地址,跳转至中断处理程序入口
升级为流水线处理器需要做些什么
流水线处理器与多周期处理器相比,会增加数据冒险、控制冒险、结构冒险的处理。
文章原创,可能存在部分错误,欢迎指正,联系邮箱 cao_arvin@163.com。